IVD新赛点:当“互认”压倒“成本”,你的仪器拿什么去认?
浏览量(204)
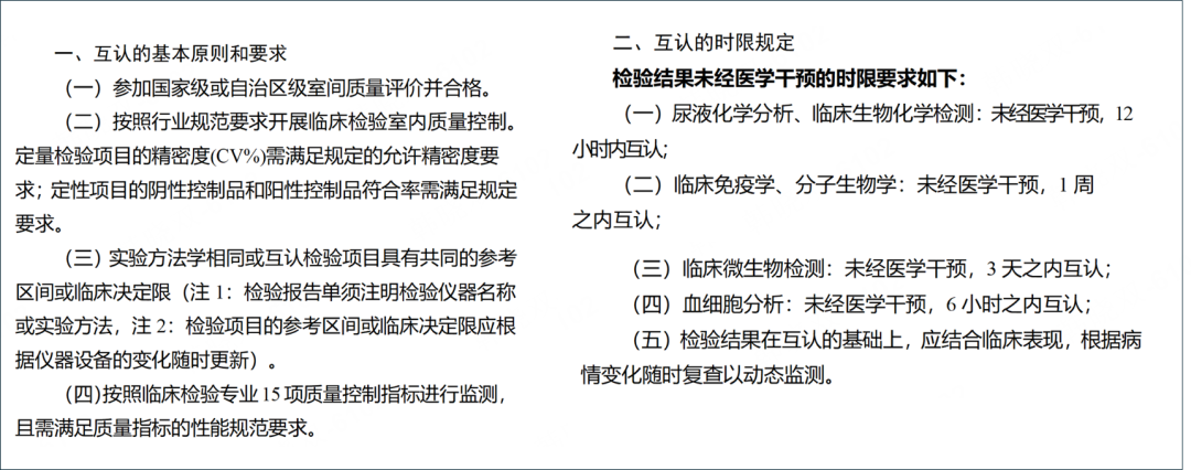
【核心导读】
行业背景: 在DRG/DIP支付改革、试剂集采、医疗反腐及取缔“仪器+试剂”捆绑销售等多重政策共振下,化学发光企业面临空前的成本与经营压力。
趋势转变: 滨松截至2025年5月20日的调查问卷捕捉到了一个关键转折:自《京津冀鲁检验结果互认工作实施方案》发布后,行业对“降成本”与“研发创新”的重视度已趋于同等重要。
核心矛盾: “检验结果互认”政策的强力落地,意味着产品质量(准确性、一致性)成为入场券。此前通过“发光增强剂”等手段追求极致硬件降本的思路,可能因导致信噪比(SNR)降低、变异系数(CV)升高而无法满足互认要求。
性能新焦点: 更低的检测限(LoD)和更宽的线性范围已成为支撑结果互认、避免样本稀释、降低总操作成本的关键性能指标。
滨松主张与方案: 我们提供覆盖宽线性范围、低成本等多种需求的光电探测器解决方案,旨在帮助客户在政策变革中实现产品竞争力的跃升,而非陷入内卷式价格竞争。(想了解方案详细内容,可下拉至文末添加工程师微信,为您提供定制方案)

在《2025年化学发光免疫分析仪行业趋势预测及滨松的应对策略》的后续调研中,我们观察到了一个极具意味的现象。截至2025年5月20日,我们共收集到71份有效问卷。对于第一个问题——“您认为最近3年化学发光免疫分析行业以下哪点更重要?”,初期结果呈现出一边倒的趋势,“降成本”以6:4的显著优势领先于“研发创新”。这一态势真实反映了行业在DRG/DIP支付改革、检验收费下调、试剂集采、医疗反腐以及取缔“仪器+试剂”捆绑销售等多重“王炸”政策共振下的生存现状,使所有企业无一例外地感受到了巨大的经营压力。

图1 化学发光行业调查,来源:滨松
然而,一个关键的转折点出现在5月8日。自该日起,调查结果发生了明显反转,两项选择的占比逐渐逼近并最终相差无几。这一变化恰与当日发布的新闻时间点重合。虽然这种关联或许是巧合,但它无疑将一个核心议题再次推至台前:检验结果互认,始终是IVD从业人员无法回避的战略性课题。


图2 检验结果互认政策(上:2024年11月国家层面提出关于进一步推进医疗机构检查检验结果互认的指导意见;下:2025年5月京津冀鲁检验结果互认工作实施方案)可以看到从国家层面发布指导意见,到下面省份落实工作实施方案,时间非常紧凑。
与此形成鲜明对比的是,对于第二个问题“您认为光电倍增管和光子计数探头的哪个性能指标更重要?”的调研结果,则始终保持高度一致和稳定,高稳定性、低成本、高灵敏度始终位列前三,未出现任何波动。这恰恰印证了行业在核心部件性能追求上的务实与共识。
当政策的靴子正式落地,任何观望和侥幸都已失去意义。我们首先必须读懂这项国策的来龙去脉与坚定决心。基于上述洞察,我们今天将深入探讨检验结果互认政策的深层含义,及其如何重塑化学发光免疫分析行业的未来研发策略。

检验结果互认政策自2006年首次提出,直至2024年才写入政府工作报告,近二十年的推进历程,可见其挑战之艰巨。国家始终有计划、有层次地推动这一改革,但因涉及面广、系统复杂,难以一蹴而就。正如一枚硬币有两面,这项划时代的政策也必然在多重维度中权衡前行。
表1 检验结果互认政策始末

尽管政策由来已久,但我们发现,并非所有IVD企业——尤其是化学发光企业——真正意识到了它的分量。部分企业仍存侥幸心理,认为“化学发光免疫分析技术复杂、系统封闭、结果差异大,根本不具备互认条件”。这种局面似曾相识:正如集采推行初期,也有众多企业“看衰”,质疑政策的可持续性。但实践是检验真理的唯一标准。国家在顶层设计与谋取全局最优解的过程中,绝不会以任何企业或个体的意志为转移。历史证明,政策或可微调,但大方向坚定不移。回归医疗行业,检查检验结果互认已是必然之路,这也与中国特色社会主义制度的深层逻辑紧密相连。
然而,与这些企业的观望和侥幸心理相反,政策推进的速度和力度远超预期,并已取得了实质性进展。截至2025年4月,全国29个省份1780家三甲医院实现100余项检查的跨省互认,20个省份超1000家三甲医院的互认项目突破200项。成效正在显现:患者重复检查率显著下降,大连市2024年第一季度通过8134项互认节约费用超200万元,部分地区重复检测减少近30%。
作为典型的顶层设计驱动领域,中国医疗推行结果互认的根本目标,是规范诊疗行为、保障质量安全、提升资源利用效率并改善患者体验。从本质上看,它也是医保控费的系统性举措之一,但仍面临医疗机构能力不均、结果时效性争议、责任认定复杂等现实挑战。

检验结果互认的核心,在于平衡“便利患者”与“把病看准”的双重目标。其根本前提是确保结果的准确性与可靠性,这已成为从政策制定到临床执行的普遍共识。
根据《人民日报》2024年8月11日文章《如何促进医疗机构检查检验结果互认》所述,结果准确是互认的前提。随后,新疆自治区卫健委发布的试行标准,也进一步对医疗机构提出了明确的质控管理要求。政策层面同样尊重科学实际,卫健委早在2022年2月就已明确,对病情变化快、结果意义重大等六类情况可重新检查,为互认的落地提供了临床灵活性。

图3 人民日报“如何促进医疗机构检查检验结果互认”部分截图

图4 新疆自治区卫健委发布的“自治区医疗机构间医学检验结果互认标准(试行)医疗机构间医学检验结果互认标准(试行)”部分截图

图5 卫健委联合多部门发布的“关于印发医疗机构检查检验结果互认管理办法的通知”部分截图
然而,对于化学发光免疫分析行业而言,实现这一前提面临显著挑战。该技术融合多学科,且因不同厂家试剂体系存在差异、系统多以封闭为主,导致结果一致性难以保证,互认难度高。

在国家全力推进检验结果互认的战略背景下,每位IVD从业者都需积极顺应这一趋势。作为化学发光免疫分析行业的上游光电探测器供应商,同时也身为普通消费者,我们深切认同“检测质量决定生命质量”的理念。现针对化学发光免疫分析行业实现结果互认,提出以下建议:
一、统一行业技术标准:建议主管部门及时跟踪临床检验市场需求和技术发展动态,加快推进化学发光试剂盒及仪器行业标准的制定与更新,为实现结果互认奠定技术基础。
二、建立质量公示机制:政府需定期对医疗机构的室间质评和室内质控结果进行归档管理,并通过相关平台向社会公示互认质评结果,增强政策透明度。
三、强化医疗质控要求:医疗机构每季度应参加国家级或省级室间质评并确保合格,同时严格按照规范开展室内质量控制,保证定量检测项目的精密度(CV%)符合标准,定性项目的阴/阳性符合率达标。
四、推动仪器标准化建设:建议为每个互认项目制定量化的性能标准(包括LoD、线性范围、灵敏度、特异性等),形成“互认项目指纹”。检验报告需注明仪器名称及实验方法,监管部门应定期开展飞检,确保标准落实。
这些建议的核心,是为“结果准确”这一互认前提构建可执行、可衡量的框架体系。而这其中,仪器的性能,尤其是其检测的灵敏度和线性范围,成为了支撑所有标准的基石。
要理解为何仪器的这些性能如此关键,我们必须追溯至化学发光检测技术原理的源头。

化学发光免疫分析(CLIA)通过化学发光现象与免疫反应相结合,实现对临床样本中生物标志物的超微量定量分析。其结果的产生本质上是一个从光信号到浓度信息的转化过程。
从光信号到浓度信息:CLIA结果产生的三个环节
作为化学发光免疫分析仪核心探测器供应商,滨松集团从仪器工作原理、操作过程与功能表现等角度出发,尝试建立CLIA信号的输入输出模型,将这一过程解析为以下三个核心环节:
第一,建立定量关系模型。通过临床试验与统计分析,确立发光值(RLU)与标准物质浓度(X)之间的对应函数 Y=f(X)。该函数需具备稳定、可重复的一一对应关系,其准确性直接影响后续检测的可靠性。
第二,测定待测物浓度。通过测量待测样本的发光强度,并依据已建立的函数模型推算其浓度值。目前多数企业仍采用传统统计方法进行单一模型分析,未来有望引入AI工具,融合患者信息、仪器试剂特性等多因素实现自适应建模与预测,进一步提升计算精度。
第三,输出临床判断。在浓度结果的基础上,结合临床指南与专家共识,对检测结果进行阴阳性判定或诊疗建议生成。该环节的准确性建立在前两个环节不断优化的基础之上,并需依托循证医学持续更新认知。
以上过程中,第一环节涉及试剂制备、免疫反应、发光激发与信号检测等多重步骤,是决定整个检测质量的关键;第二环节依赖数学模型与校准技术完成信号-浓度的转换;第三环节则侧重于医学解读与临床应用。
表2 标准曲线的不同拟合算法

化学发光免疫分析(CLIA)在原理上虽清晰简洁,实则面临诸多内源性与外源性干扰因素的挑战,使其检测准确度的实现变得极为复杂。正因如此,化学发光检测项目在过去往往定价较高,其背后反映的是对技术精密性、质量控制及干扰排除能力的更高要求。
表3 常见化学发光免疫分析技术的外源性和内源性干扰

尽管外源性与内源性干扰因素极为复杂,并对检测结果产生重大影响,但这并不妨碍我们开展系统性的方案设计。为简化分析过程,我们暂不考虑各类干扰因素,聚焦于理想状态下化学发光免疫分析技术的输入输出关系,以便于构建清晰的系统设计框架。
理想模型下的数学表达:光子数、电子数与最终读数之间的关系
在理想模型下,化学发光免疫分析(CLIA)系统的输入输出关系可表述如下:
试剂端反应:在给定时间范围内,化学发光试剂产生的光子数可表示为:

其中,N分子为发光物质分子数,R有效为有效参与反应比例,Φ量子为量子产率。

N e − :仪器测得的光电子数量 e:电子电荷量(1.602×10 −19 C) Δt:信号检测的积分时间间隔 GTIA :跨阻放大器(Transimpedance Amplifier)的增益系数;
整合起来,在给定时间范围内,化学发光仪器的读数(RLU)等于:

不论哪种试剂体系(直接、间接、ECL等),不论哪种免疫反应模式(间接法、夹心法、竞争法等),目的都是让发光物质的浓度与待测物的浓度具有相关性(正相关或者负相关)。
以磁微粒直接发光为例,磁分离技术把未与抗原结合的带吖啶酯标记的抗体清洗干净,这样保证了吖啶酯浓度与抗原浓度具有正相关性,通过加入氧化剂(H2O2)和NaOH启动化学发光反应,吖啶酯发光信号强度即可表征抗原浓度。需要注意的是,发光物质的化学能最后几乎全部转换为光能,所以直到反应结束,累计产生的光子数与抗原浓度具有强相关性。
根据化学发光理论研究,“化学发光反应包括两个环节:化学激发和释放光子。并非任何物质都能产生化学发光现象,其产生需要具备三个前提:一是具有足够大的激发能,单步反应通常需要提供至少是170-300 KJ/mol能量;二是参与化学反应的物质,要能够吸收化学反应的能量,并被激发为激发态;三是激发态分子要么直接辐射跃迁回到基态,或者将能量转移给另一个分子,使之进入激发态并最终辐射跃迁回到基态。”
给定时间范围内,参与反应发光物质的化学能≥170 KJ/mol。
给定时间范围内,不考虑热能等能量损失情况下,参与反应发光物质的化学能≈化学发光试剂的光子能=化学发光试剂产生的光子数*单光子能量=化学发光试剂产生的光子数*(普朗克常数*光速/发光波长)。
由此可见,在满足化学发光条件的情况下,当化学能一定时,不考虑热能等损失情况,光子能也恒定,如果发光波长越长,可产生的光子数越多。所以这样可以不那么严谨地解释,为什么电化学发光的发光强度往往比其他方法学更高,以及为什么使用有些发光增强剂后,发光波长往长波移动。

图6 不同反应模式下,发光值与待测物浓度的关系。竞争法下发光值RLU与待测物浓度为反比,其他情况为正比

图7 CLIA原理示意图
上述分析,我们很容易理解,当我们得到发光值与发光物质分子数的关系后,也就相当于得到了与待测物浓度的关系。实际操作时,我们每加入一个浓度的标准物质,就可以得到一个发光值。过多点定标(一般约2~12个点,与项目和仪器有关)方式建立标准曲线和R方值,最后通过实验确定灵敏度、特异性,LoD和线性区间。

图8 标准曲线的拟合优度(R²)直接依赖于每个校准点RLU值的精确与稳定(低CV值)。
标准曲线、信噪比与稳定性的基石
如图8所示,一条理想的标准曲线依赖于每个校准点RLU值的精确与稳定(低CV值)。任何波动都会直接导致曲线拟合优度(R²)下降。而RLU值的稳定性,根本上源于仪器在探测光子时的信噪比(SNR)——SNR越高,测量越准。
图9直观揭示了SNR的核心价值:当SNR=1时,信号完全淹没于噪声,难以分辨;随着SNR提升,信号清晰度才得以显现。然而,行业对最低SNR阈值缺乏统一共识:
半导体行业作为标杆,其检测设备龙头(如KLA-tencor)明确要求SNR不低于3。
IVD行业则显得模糊不清。学术研究提及某企业将LoD的SNR设为1.4;实际交流中,厂商对此问题往往讳莫如深。
更令人担忧的是,IVD行业普遍未采用AI算法来补偿硬件SNR的不足。这引出了一个尖锐的问题:如果一个检测系统在关键项目的SNR要求仅为1甚至更低,即使它通过了质量评估,我们能否真正信任其提供的灵敏度、特异性以及可重复性(低CV)?
这绝非危言耸听。测得“准”或许难以在复杂临床环境中即刻验证,但测得“稳”却能在数据上立判高下。这也解释了为何所有企业都将稳定性视为生命线——因为它是仪器性能可靠与否最直观、最无可辩驳的证据。

图9 SNR是分辨信号与噪声、保证测量准确性的基石。SNR越高,低值样本检测越可靠。

然而,追求更高的信噪比(SNR)和更低的变异系数(CV)——即更高的稳定性和准确性,从来都不是免费的午餐。它必然意味着更高的硬件成本、更精密的制造工艺和更昂贵的核心部件。
正是这一“高性能=高成本”的技术现实,与当下席卷行业的巨大政策压力发生了根本性的冲突。
当前,一系列重磅政策正重塑行业逻辑。 DRG/DIP支付改革、检验项目降价、集中带量采购、以及严禁“仪器+试剂”捆绑销售等组合拳,已将检验科室从“利润中心”转变为“成本中心”。IVD企业面临前所未有的生存压力与转型挑战。
行业价值核心已然变迁。 早期依托试剂与仪器的稀缺性即可吸引渠道合作。如今,在强监管与国产替代加速的背景下,行业走向透明、合规与同质化。真正的核心价值,已从“产品稀缺性”回归至 “医生的临床决策价值”本身。
检验结果互认是这一转变的集中体现。 其意义远超“减少重复检查”,本质是通过结果标准化,最大化医生的决策效能,从而在整个医疗体系内追求更优的诊疗方案。这要求企业必须在 “成本控制” 与 “结果可靠性” 之间找到新的平衡。
集采与降本为结果互认铺平道路,而结果互认又倒逼产品与服务同质化。 在这一趋势下,最直接的影响必然是对成本控制提出极致要求,企业必须重新规划研发与生产路径,才能在变革中立足。
然而,一个严峻的挑战摆在所有企业面前:追求更高的SNR和稳定性,通常意味着更高的硬件成本和研发投入。正是在这样的技术现实下,行业在扑面而来的政策与生存压力面前,逐渐分化出了两种截然不同的降本路径。
歧路:发光增强剂的诱惑与陷阱——SNR降低、CV增高与钩状效应风险
在极致降本的压力下,化学发光增强剂成为行业焦点。多家企业推出的“化学发光免疫试剂增强剂”,宣称能在现有体系基础上将发光强度提升近百倍,从而实现“降本增效”。从理论上看,对于同一检测项目,若增强剂确实可实现100倍的信号提升,则理论上仪器灵敏度可相应降低100倍,仍可维持LoD在1 ng/mL(信噪比SNR假设为1.5)。
CV增高风险:盲目降低仪器灵敏度,往往伴随检测系统变异系数(CV)升高,引入不可控的质量风险。
商业模式惯性冲突:当前IVD企业盈利核心仍依赖于试剂的持续销售。主动推出低性能仪器,虽降低了硬件成本,却可能损害品牌价值、限制未来高附加值检测项目的开发,与依靠试剂利润的长期商业模式根本冲突。
成本权衡失衡:仪器价格已从疫情前的30余万元/台降至如今的1.5–3万元/台,但仪器成本仅是总成本的一部分,试剂稳定性、售后服务等隐性成本同样关键。
增强剂本身是一项有价值的材料创新,但其应用策略需审慎考量,否则将引发严重风险与价值背离。若意图在试剂用量不变的前提下,依靠增强剂大幅调低仪器性能,虽可能降低硬件成本,但将引发钩状效应(假阴性风险)、操作复杂化(稀释补救) 及干扰风险。
纵观临床发展史,如心肌肌钙蛋白(cTn)检测限从10 ng/mL演进至1 pg/mL,证明临床对灵敏度与准确性的追求永无止境。化学发光昔日正是凭借性能优势取代了ELISA等技术,若为降本而牺牲核心性能,无异于放弃立身之本。
因此,增强剂的正确战略方向应是:在不牺牲仪器性能的前提下,利用其提升的信号强度来降低单次测试的试剂消耗量——即在严格优化配方并验证稳定性的基础上,减少昂贵生物原料(抗原、抗体、发光底物)的用量,从而在维持甚至提升LoD性能的同时,实现真正的试剂端成本节约,契合临床需求与行业价值演进的方向。
此路径虽看似迎合政策,实则可能因SNR降低、CV增高、钩状效应等问题,引发严重质量风险,是一条潜藏陷阱的“歧路”。

图10 cTnI/T分析性能参数及诊断界值表

图11 hs cTnI/T分析性能参数及诊断界值表 来源:心机肌钙蛋白指南
上述讨论的核心,始终围绕着如何平衡“成本”与至关重要的“性能”,而性能的终极体现之一便是检测限(LoD)。LoD的价值远不止于一个技术参数,它决定了技术的临床能力边界。
下图从另一视角阐释了追求更低检测限(LoD)的临床价值。当环境中的病毒侵入人体后,病毒载量从零开始逐步上升。LoD越低,意味着诊断窗口期越可提前——从症状出现后不断向症状前乃至感染早期推进。持续降低LoD将成为化学发光技术实现从疾病诊断向健康管理跃迁的重要路径,也是在DRG/DIP支付改革背景下,巩固其相对于其他体外诊断技术竞争优势的关键手段。
反过来说,若为降低成本而牺牲LoD性能,化学发光技术很可能在发展中逐步丧失竞争力。唯有持续提升检测性能、兼顾合理的利润水平,方能在当前高压政策环境下实现可持续的发展模式。

图12 图中是PCR与侧流免疫层析在不同病毒暴露时间后的检测情况对比,但是化学发光免疫分析技术同样适用。来源:“Put to the test: use of rapid testing technologies for covid-19”
这自然引出一个更具前瞻性的设想:LoD如此重要,那么,是否有可能在引入发光增强剂后,协同使用更低的试剂剂量和更高性能的仪器,最终实现更低的探测下限呢?理论上是可行的,但是需要大量的试剂、仪器的联合实验,这可能涉及到巨大的人财物投入,而且最后需要精确计算出投入产出比,毕竟企业的第一要务是盈利。直觉上看,试剂量越大的企业,试剂收入占比越高的企业,这个方案的价值越大。
表4 引入试剂增强剂后,不同的系统设计方案对比
正道:宽线性的战略价值——避免稀释误差、提升互认能力、锁定临床需求
承接前文对“降本歧路”的剖析,我们清晰地看到,牺牲性能换取成本优势是一条不可持续的危险路径。那么,在政策与成本的双重压力下,是否存在一条既能保障甚至提升性能,又能控制综合成本的“正道”?答案是肯定的,其核心便在于追求更宽的线性范围。
检验结果互认,意味着肩负数亿人的诊断安全问题。虽然当前行业面临激烈的价格内卷,但是检验结果互认绝不是劣币驱逐良,也绝不是好坏参半,而是要真正实现高质量全面发展。
回到化学发光行业,更低的LoD和更宽的线性范围将是检验结果互认政策能否有效执行的重要保障之一。试想这样一个场景,β-HCG项目LoD 1 ng/mL,线性范围3个数量级的仪器试剂,如何与LoD 1 pg/mL,线性范围5个数量级的仪器试剂结果共认?试剂稀释带来的误差,稀释阈值设置过低过高带来的质量风险,稀释带来的人财物成本增加等等都影响着整个IVD行业的发展。
我们可以做一个模拟:在保证检验效果的前提下,试剂售价不变,试剂用量越少,企业利润越高,但需要更灵敏的仪器,硬件会更贵,试剂项目越多,单机产出越多,但是涉及到的LoD跨度越大,线性区间跨度越大,因此仪器线性范围需要越宽。这都会导致仪器和探测器成本上升,但是他们是一次性投入,譬如第一年增加近300万元,但是每年节省试剂214万元,意味着除了第一年亏损以外,仪器设计寿命越长,与原设计方案相比,盈利空间越大。

图13 经济模型显示,升级探测器方案虽增加初期投入,但通过节省试剂成本,可在仪器生命周期内实现更高的综合盈利。

图14 “你死我活”倒不如“携手共赢”
然而,将这一理论模型转化为稳定、可靠的商业化产品,无疑对核心光电探测器的性能提出了极致要求:它必须同时满足高灵敏度、宽线性范围和优异性价比这三重挑战。

滨松集团作为全球光电传感技术领先者,深信“检验质量决定生命质量”。我们深入理解政策变革与行业痛点,致力于助力中国IVD实现高质量、可持续发展。
我们坚定反对内卷式竞争,倡议行业携手共赢。为此,我们依托核心光电技术,针对不同需求,提供多维度个性化解决方案:
面向“亲民市场”的低成本需求:我们提供具有优异性价比的探测器方案,帮助您在控制成本的同时,保障可靠性能。 追求“高灵敏度”的高信噪比场景:我们的高性能探测器能有效提升系统SNR,为降低LoD、检测超低浓度指标提供坚实基础。 应对“结果互认”的宽线性范围要求:我们的探测器具备宽动态范围,能直接支持高值样本检测,避免稀释,为结果互认提供关键技术支持。

图15 滨松化学发光检测方案
无论您的产品策略是聚焦成本、性能还是全能,滨松都能为您匹配最合适的专业产品与技术支撑。欢迎与我们联系,获取适合您的专属解决方案!
参考文献

分享至好友和朋友圈
免责声明:
网站内容来源于互联网、原创,由网络编辑负责审查,目的在于传递信息,提供专业服务,不代表本网站及新媒体平台赞同其观点和对其真实性负责。如因内容、版权问题存在异议的,请在 20个工作日内与我们取得联系,联系方式:021-80198330。网站及新媒体平台将加强监控与审核,一旦发现违反规定的内容,按国家法规处理,处理时间不超过24小时。